Product Summary
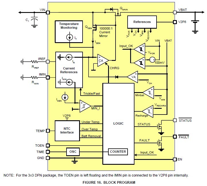
The ISL6292-2CR3Z-T is an integrated single-cell Li-ion or Li- polymer battery charger capable of operating with an input voltage as low as 2.4V. It is designed to work with various types of ac adapters or a USB port. It operates as a linear charger when the ac adapter is a voltage source.
Parametrics
Absolute maximum ratings: (1)Supply Voltage (VIN): -0.3 to 7V; (2)Output Pin Voltage (BAT): -0.3 to 5.5V; (3)Signal Input Voltage (TOEN, TIME, IREF, IMIN): -0.3 to 3.2V; (4)Output Pin Voltage (STATUS, FAULT): -0.3 to 7V; (5)Charge Current (For 4x4 or 5x5 QFN Packages): 2.1A; (6)Charge Current (For 3x3 DFN Package): 1.6A; (7)Maximum Junction Temperature (Plastic Package): 150℃; (8)Maximum Storage Temperature Range: -65℃ to 150℃; (9)Maximum Lead Temperature (Soldering 10s): 300℃.
Features
Features: (1)Complete Charger for Single-Cell Li-ion Batteries; (2)Very Low Thermal Dissipation; (3)Integrated Pass Element and Current Sensor; (4)No External Blocking Diode Required; (5)1% Voltage Accuracy; (6)Programmable Current Limit up to 2A; (7)Programmable End-of-Charge Current; (8)Charge Current Thermal Foldback; (9)NTC Thermistor Interface for Battery Temperature Monitor; (10)Accepts Multiple Types of Adapters or USB BUS Power; (11)Guaranteed to Operate at 2.65V After Start Up; (12)Thermally-Enhanced QFN Packages; (13)Handheld Devices including Medical Handhelds; (14)PDAs, Cell Phones and Smart Phones; (15)Portable Instruments, MP3 Players; (16)Self-Charging Battery Packs; (17)Stand-Alone Chargers; (18)USB Bus-Powered Chargers; (19)Pb-Free Plus Anneal Available (RoHS Compliant).
Diagrams

| Image | Part No | Mfg | Description | ![]() |
Pricing (USD) |
Quantity | ||||||||||||
|---|---|---|---|---|---|---|---|---|---|---|---|---|---|---|---|---|---|---|
![]() |
![]() ISL6292-2CR3Z-T |
![]() Intersil |
![]() Battery Management LD VER OF ISL6292-2C R3-T |
![]() Data Sheet |
![]()
|
|
||||||||||||
| Image | Part No | Mfg | Description | ![]() |
Pricing (USD) |
Quantity | ||||||||||||
![]() |
![]() ISL60002 |
![]() Other |
![]() |
![]() Data Sheet |
![]() Negotiable |
|
||||||||||||
![]() |
![]() ISL60002BAH333 |
![]() Other |
![]() |
![]() Data Sheet |
![]() Negotiable |
|
||||||||||||
![]() |
![]() ISL60002BAH333Z-T7A |
![]() Intersil |
![]() Voltage & Current References PREC 3.3V HI OUTPUT FGAVREF 1MV -40 - +1 |
![]() Data Sheet |
![]()
|
|
||||||||||||
![]() |
![]() ISL60002BAH333Z-TK |
![]() |
![]() IC VREF SERIES PREC 3.3V SOT23-3 |
![]() Data Sheet |
![]()
|
|
||||||||||||
![]() |
![]() ISL60002BIB812 |
![]() |
![]() IC VREF SERIES PREC 1.25V 8-SOIC |
![]() Data Sheet |
![]() Negotiable |
|
||||||||||||
![]() |
![]() ISL60002BIB812-TK |
![]() |
![]() IC VREF SERIES PREC 1.25V 8-SOIC |
![]() Data Sheet |
![]() Negotiable |
|
||||||||||||
(China (Mainland))












